新闻中心
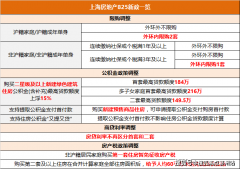
在上海楼市调控的动态调整中,8.25落地的房地产新政无疑是一针强心剂不仅 而位于浦东新区宣桥镇的「璟澜湾」,凭借贴合新政需求的洋房产品◁▽◁、...
1月7日,中旗新材涨3☆.36%,截至发稿▼,报53.29元/股,成交5.49亿元,换手率6.01%◇,总市值107.09亿元◁●■。中旗新材股价已经连续4天上涨,区间累计涨...
闸坡镇白圩片区南北入口及圩镇风貌提升项目已接近完工。作为闸坡镇◁▼百千万工程的重点项目●○,经过四个多月的施工建设-,彩色步道等主体工程已...
随着体验经济的蓬勃发展与文旅产业的深度融合○□,海洋馆已从传统的水族展示场所◇◆,演变为集科普教育、休闲娱乐、艺术观赏于一体的沉浸式主题...